EbookFree
  • Dmca
  • Contact
  • Privacy Policy
  • Copyright

2014 Form Pw Es Generation Guidelines Software Developer Pdf

Genes Free Full Text Intraspecific Diversity In The Cold

Genes Free Full Text Intraspecific Diversity In The Cold

Multilevel Modeling For Longitudinal Data Concepts And Applications

Multilevel Modeling For Longitudinal Data Concepts And Applications

Buhos A Web Based Systematic Literature Review Management

Buhos A Web Based Systematic Literature Review Management

Biznet Proxy

Biznet Proxy

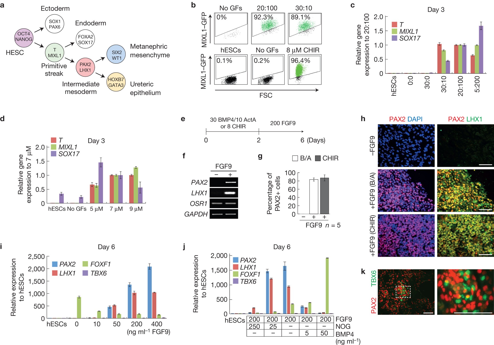
Directing Human Embryonic Stem Cell Differentiation Towards A

Directing Human Embryonic Stem Cell Differentiation Towards A

Espen Guideline On Clinical Nutrition In The Intensive Care Unit
Aspen Safe Practices For Enteral Nutrition Therapy Boullata
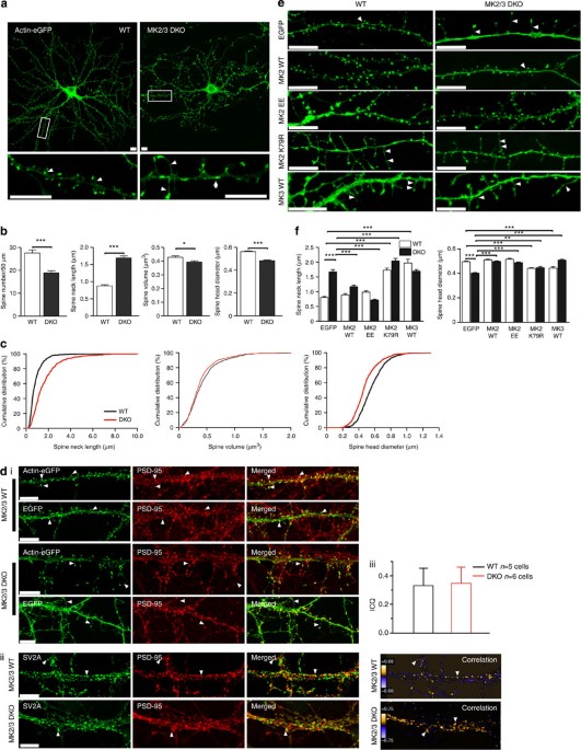
The Mk2 3 Cascade Regulates Ampar Trafficking And Cognitive
Energies Free Full Text A Novel Approach For The Selection Of
Deployment Guide Suse Linux Enterprise Server 12 Sp4
Pdf Wellhead Choke Performance In Oil Well Pipeline Systems Based
The Relationship Between Business Process Management And Knowledge
Multilevel Modeling For Longitudinal Data Concepts And Applications
Espen Guideline On Clinical Nutrition In The Intensive Care Unit
V9kyfpfidta3km
Management Of Hyperglycemia In Type 2 Diabetes 2018 A Consensus
Bidding Competitiveness A Comparative Analysis Of Different Bid
Pdf Exploring Principles Of User Centered Agile Software
Disability And Development Report 2018 By United Nations
Flowchart Tutorial Complete Flowchart Guide With Examples
Https Nvlpubs Nist Gov Nistpubs Cswp Nist Cswp 04232020 Pdf
2014 Acc Aha Guideline On Perioperative Cardiovascular Evaluation
An Assessment Of Serious Games Technology Toward An Architecture
Development Of A Risk Score For Early Saphenous Vein Graft Failure
Acc Aha Versus Esc Guidelines On Dual Antiplatelet Therapy Jacc
Password Wikipedia
Aylieqikzdpnkm
A Critical Look At The Use Of Sem In International Business
A Summary Of Bird Mortality At Photovoltaic Utility Scale Solar
Global Vascular Guidelines On The Management Of Chronic Limb
Heart Disease And Stroke Statistics 2017 Update A Report From The
Quantifying Compressive Forces Between Living Cell Layers And
Https Dinus Ac Id Repository Docs Ajar Sommerville Software Engineering 10ed Pdf
Investigating The Moderating Effects Of Organizational Culture And
Buhos A Web Based Systematic Literature Review Management
Read The Mueller Report Searchable Document And Index The New
H 2 S And No Cooperatively Regulate Vascular Tone By Activating A
Pdf 2019 Esc Guidelines For The Diagnosis And Management Of Acute
2019 Esc Guidelines For The Diagnosis And Management Of Acute
Https Www Onlinejacc Org Content Accj 64 22 E77 Full Pdf
The Scientific Paper Is Obsolete Here S What S Next The Atlantic
Frontiers Ferroptosis And Its Potential Role In Human Diseases
Pdf Software Maintainability Systematic Literature Review And
2014 Form Pw Es Generation Guidelines Software Developer 49912
Https Ec Europa Eu Social Blobservlet Docid 19719 Langid En
App Store Connect Help
A Critical Look At The Use Of Sem In International Business
Https Www Mdpi Com Books Pdfdownload Book 1252
Pdf Best Practices For Scientific Computing
Pdf A Review Of Scaling Agile Methods In Large Software Development
Pdf Dental Sealants Guidelines Development 2002 2014
Supporting End Users To Control Their Smart Home Design
A Summary Of Bird Mortality At Photovoltaic Utility Scale Solar
Viruses Free Full Text Systematic Comparison Of Two Animal To
Report Of Comest On Robotics Ethics Unesco Digital Library
Relationship Of The Blood Pressure Categories As Defined By The
Acc Aha Versus Esc Guidelines On Dual Antiplatelet Therapy Jacc
Https Www Who Int Gpsc Global Guidelines Web Pdf
App Store Connect Help
Pdf Isbi Practice Guidelines For Burn Care Part 2
Phonon Localization Drives Polar Nanoregions In A Relaxor
Surviving Sepsis Campaign Guidelines On The Management Of
Developing A Modern Data Workflow For Regularly Updated Data
Frontiers A Comparison Of Co Expression Networks In Silk Gland
Pdf Exploring Principles Of User Centered Agile Software
A Microsoft Excel Based Tool For Running And Critically Appraising
Efficiency Effectiveness And Impacts Assessment In The Rail
Https Arxiv Org Pdf 1505 00922
Software Component Identification And Selection A Research Review
Http Ec Europa Eu Docsroom Documents 21506 Attachments 1 Translations En Renditions Native
Multiple Data Analyses And Statistical Approaches For Analyzing
Evaluation Of Approaches To Strengthen Civil Registration And
2019 Esc Guidelines For The Diagnosis And Management Of Acute
App Store Connect Help
Variable Osteogenic Performance Of Mc3t3 E1 Subclones Impacts
Multilevel Modeling For Longitudinal Data Concepts And Applications
The State Of Open Data Histories And Horizons
Https Dinus Ac Id Repository Docs Ajar Sommerville Software Engineering 10ed Pdf
Buhos A Web Based Systematic Literature Review Management
Breaking The Flow A Study Of Contradictions In Information
Https Www Revenue Wi Gov Taxforms2017through2019 2018 Form5s Inst Pdf
Supporting End Users To Control Their Smart Home Design
Management Of Hyperglycemia In Type 2 Diabetes 2018 A Consensus
Https Nvlpubs Nist Gov Nistpubs Cswp Nist Cswp 04232020 Pdf
Adobe Photoshop Wikipedia
Dna Barcoding Wikipedia
Multilevel Modeling For Longitudinal Data Concepts And Applications
Https Arxiv Org Pdf 1703 07659
Https Dinus Ac Id Repository Docs Ajar Sommerville Software Engineering 10ed Pdf
Acc Aha Versus Esc Guidelines On Dual Antiplatelet Therapy Jacc
An Assessment Of Serious Games Technology Toward An Architecture
Software Component Identification And Selection A Research Review
Espen Guideline On Clinical Nutrition In The Intensive Care Unit
Jmi Three Dimensional Portable Document Format 3d Pdf In
2014 Form Pw Es Generation Guidelines Software Developer Video
Multilevel Modeling For Longitudinal Data Concepts And Applications
Jcm Free Full Text Bioinformatics And Computational Tools For
Http Reliefweb Int Sites Reliefweb Int Files Resources 4221 002 Autonomous Weapons Systems Full Report 20 281 29 Pdf
A Summary Of Bird Mortality At Photovoltaic Utility Scale Solar
Pdf Sample Size Used To Validate A Scale A Review Of

Random Posts

  • An Anthropologist On Mars Seven Paradoxical Tales Pdf
  • An Introduction To Stochastic Modeling Student Solutions Manual Pdf
  • Acct Financial Answers Tyler Godwin Alderman Pdf
  • Aleister Crowley And The Ouija Board Pdf
  • Accounting Information Systems James Hall 8th Edition Solutions Pdf
  • 17 Lies That Are Holding You Back And The Truth That Will Set You Free Paperback Pdf
  • Airlux Convection Oven Manual Pdf
  • Accounting 8th Edition Hoggett Exercise Answers Pdf
  • Barbarians Within The Gates Of Rome A Study Of Roman Military Policy And The Barbarians Ca 375 425 A D Pdf
  • Aveva E3d Manual Pdf
Dmca Contact Privacy Policy Copyright