Advanced Systems Thinking Engineering And Management Artech H Pdf
He has authored two books.

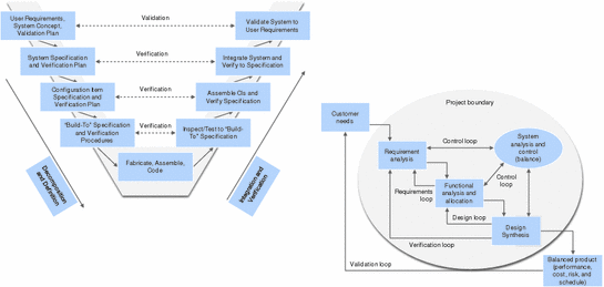
Advanced systems thinking engineering and management artech h pdf. Systems engineering is an interdisciplinary field of engineering and engineering management that focuses on how to design integrate and manage complex systems over their life cyclesat its core systems engineering utilizes systems thinking principles to organize this body of knowledge. Putting systems to work 2000. Part 3 the social genotypec part 4. The remaining ten chapters cover the practical aspects of the whole process of systems engineering design with a more hands on approach including basics of supporting knowledge such as staff management from planning over recruitment through training to promotion or termination of contract chapter 3 or information technology support.
This invaluable book incorporates systems thinking and systems engineering techniques into every stage of design from concept inception testing and quality assurance to implementation delivery and upgrading. The individual outcome of such efforts an engineered system can be defined as a combination of. System life cycle processes. A theory of everything else.
Bs isoiecieee 152882015 systems and software engineering. It empowers you with proven techniques that help you lead a small design team to world class performance levels. Part 2 getting a handle on complexity. Getting to grips with complexity or.
Boarder and patrick d. Draft guide to the practice of system engineering. Part 1 understanding complexity. Getting to grip with complexity.
Advanced systems thinking engineering and management. Capability systems engineering uses standard se tools applied from the perspective of the asset owner operators ie. Towards a theory of. Kemp and daw 2014 note several differences between capability systems engineering and the more traditional product systems engineering.
Athens username and password required for bsi. Institution of electrical engineers. Sydenham is a professor of systems engineering and evaluation at the university of south australia and a director of global systems engineering consulting pty ltd. Advanced systems thinking engineering and management.
System life cycle processes. Putting systems to work wiley 1992 and advanced systems thinking engineering and management artech house 2003 and has lectured extensively over a 15 year period at undergraduate and msc level in engineering management systems science systems thinking and systems engineering. A former visiting research fellow at the university college london he co founded the australian centre for test and evaluation. The military user or rail transportation provider.
Bs isoiecieee 152882015 systems and software engineering. Putting systems to work 1992. Athens username and password required for bsi website.























































