EbookFree
  • Dmca
  • Contact
  • Privacy Policy
  • Copyright

Biochemical Engineering James Lee Solutions Pdf

2

2

Pdf Full List Test Banks And Solutions Manual 2020 2021 Student

Pdf Full List Test Banks And Solutions Manual 2020 2021 Student

The Promise Of Artificial Intelligence In Chemical Engineering Is

The Promise Of Artificial Intelligence In Chemical Engineering Is

Sustainability Free Full Text Restoring The Reactivity Of

Sustainability Free Full Text Restoring The Reactivity Of

Pdf The Semantic Web A New Form Of Web Content That Is

Pdf The Semantic Web A New Form Of Web Content That Is

Sustainability Free Full Text Social Entrepreneurship As A
Pdf Biomimetics Forecasting The Future Of Science Engineering
Google Earth Engine Applications
194346394 Solution Manual And Test Bank Pdf Document
Biochemical Engineering Pdf Free Download
James Lee Enzyme Kinetics Solution Enzyme Inhibitor Catalysts
Main Page
Https Www Journals Elsevier Com Biochemical Engineering Journal Editorial Board
Kdoqi Clinical Practice Guideline For Vascular Access 2019 Update
Coatings Free Full Text The Sealing Step In Aluminum Anodizing
James Lee Enzyme Kinetics Solution Enzyme Inhibitor Catalysts
Osa Cavity Driven Hybrid Plasmonic Ultra Narrow Bandpass Filter
Chemical Kinetics
Osa Cavity Driven Hybrid Plasmonic Ultra Narrow Bandpass Filter
Full List Test Bank And Solution Manual By Studentt Saverr Issuu
Pdf Bioluminescence The Nature Of The Light
Phase Separation An Overview Sciencedirect Topics
Sustainability Free Full Text Environmental Comparison Of
Introduction To Enzymes And Their Applications Book Chapter
Biochemical Engineering Clark Solution Manual Instruction
Phase Separation In Polyelectrolyte Solutions Theory Of Complex
Pharmaceutical Applications Of Solid Dispersion Systems Chiou
Biochemical Engineering Fundamentals Pdf Chemical Pdf
Biochemical Engineering Fundamentals Pdf Chemical Pdf
Pdf A First Course In Probability Ross 8th Edition Solutions
Pdf Facilitated Diffusion And Membrane Permeation Of Fatty Acid
Introduction To Enzymes And Their Applications Book Chapter
Fillable Online Biochemical Engineering James Lee Solutions Pdf
Sustainability Free Full Text Biocement Fabrication And Design
The State Of The World S Biodiversity For Food And Agriculture
Solution Processed Oxide Thin Film Transistors On Shape Memory
Elements Of Chemical Reaction Engineering 5e 1 Pdf D4pqz0k089np
Biochemical Engineering Pdf Free Download
Health Sector Spending And Spending On Hiv Aids Tuberculosis And
2020 07 19t09 51 54z Http Openknowledge Worldbank Org Oai
Solution Manual For Bioprocess Engineering Principles 2nd Ed
Prediction Of Diffusion Coefficients For Nonelectrolytes In Dilute
Biochemical Engineering Fundamentals Pdf Chemical Pdf
Biochemical Engineering Pdf Free Download
Biochemical Engineering Pdf Free Download
Osa Cavity Driven Hybrid Plasmonic Ultra Narrow Bandpass Filter
Station B Microsoft Research
Pdf Food Loss And Waste Measurement Drivers And Solutions
Pdf Cloud Computing Security Issues Challenges And Solution
Biochemical Engineering Pdf Free Download
Pdf Gyro Mouse For The Disabled Click And Position Control
Sustainability Free Full Text Smart Cities The Main Drivers
Osa Cavity Driven Hybrid Plasmonic Ultra Narrow Bandpass Filter
Pdf Advanced Biomedical Engineering
Pdf Biochemical Engineering Daniel Samano Academia Edu
Cheap Test Bank And Solution Manual 2020 2021 Student Saver Team
Mj3z0zsidwulwm
James M Lee
James Lee Enzyme Kinetics Solution Enzyme Inhibitor Catalysts
Pdf Design And Fabrication Of Cd Like Microfluidic Platforms For
Molecular Engineering Solutions For Therapeutic Peptide Delivery
Annual Review Of Biomedical Engineering Home
World Of Ideas 11th Edition Macmillan Learning For Instructors
Pdf Ebook And Solutions Manual Mark Rain Academia Edu
Solubility Wikipedia
Sustainability Free Full Text Environmental Comparison Of
Pdf Fundamentals Of Corporate Finance Brealey 7th Edition
Pdf Free Manual Solution Pdf Pdf Muslim L Alhussainy
Ultrafine Electrospun Polyamide 6 Fibers Effect Of Solution
Fundamentals Of Biochemical Engineering Dutta Solution Manual
Biochemical Engineering Pdf Free Download
A Design Of Experiments Approach For The Rapid Formulation Of A
Pdf Test Bank And Soluiton Manaul List 4 2019 2020 Aplus Tbsm
Biochemical Engineering Pdf Free Download
2
Pdf Matlab A Powerful Tool For Experimental Design In Chemical
Pdf Biochemical Engineering Alfredo Hernandez Mancera
Https Repositorio Cepal Org Bitstream Handle 11362 39793 Lcl3446 En Pdf
2
2020 Elt Cambridge University Press Catalogue Italy By Cambridge
Pdf Quantitative Analysis For Management Render Stair Hanna 10th
Everyday Problem Solving In Engineering Lessons For Engineering
Bioprocess Engineering By Shuler And Kargi E Books File Format
Pdf Full Solutions Manual Mark Rain Academia Edu
Bioprocess Engineering By Shuler And Kargi E Books File Format
A Highly Printable And Biocompatible Hydrogel Composite For Direct
Sustainability Free Full Text Smart Cities The Main Drivers
Solutions Manual Test Banks 2020 2021 Part 1 By Gloria Solution
Introduction To Enzymes And Their Applications Book Chapter
Pdf Solution Of An Economic Dispatch Problem Through Particle
Pdf Solutions Preparing For Total Parenteral Nutrition For Children
Bioprocess Engineering By Shuler And Kargi E Books File Format
Osa Projection Lithography Patterned High Resolution Quantum
Rapid Control Prototyping Rcp Solutions Opal Rt
Biochemical Engineering Pdf Free Download
Pdf International Economics Theory And Policy Krugman Obstfeld
A Roadmap For Biocatalysis Functional And Spatial Orchestration
Osa Cavity Driven Hybrid Plasmonic Ultra Narrow Bandpass Filter
Introduction To Enzymes And Their Applications Book Chapter
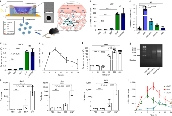
Large Scale Generation Of Functional Mrna Encapsulating Exosomes

Random Posts

  • Organic Chemistry Solutions Manual Vollhardt 6th Edition Pdf
  • Basic Technical Mathematics With Calculus Solution Manual Pdf
  • Answers To Nims 700 2014 Pdf
  • Aria Ldp 7024d Manual Pdf
  • Arshile Gorky A Retrospective Of Drawings Pdf
  • 8 2 Word Problem Practice The Pythagorean Theorem And Its Converse Answers Pdf
  • Barrons Ap Computer Science A 7th Edition Pdf
  • 501 Arabic Verbs Barron S Foreign Language Guides Pdf
  • 1985 Mercedes 380se Service Repair Manual 85 Pdf
  • Ashrae Stairwell Pressurization Pdf
Dmca Contact Privacy Policy Copyright